您当前的位置:首页 > 考博信息 > 考博真题:2023年中央民族大学少数民族教育考博参考书 考博真题 导师信息 复试信息

考博真题:2023年中央民族大学少数民族教育考博参考书 考博真题 导师信息 复试信息

时间:2022-08-11     来源:     作者:育明教育宋老师V:kaobozixun      点击量:382
考博真题:2023年中央民族大学少数民族教育考博参考书 考博真题 导师信息 复试信息

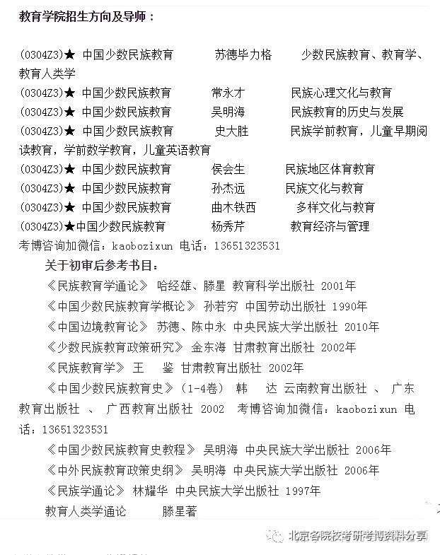
添加图片注释,不超过 140 字(可选)
添加图片注释,不超过 140 字(可选)

2023年考博你应该注意什么?
(1)申请资料:现在大部分院校都实行“申请-考核”制,其中,申请资料撰写(学术简历+研究计划)很重要;一般而言,申请资料中研究计划的分量最重,占到30-40%,如何写好研究计划非常关键,而选题是写好研究计划的前提,育明教育会安排高校教授给学员指导,这是任何辅导机构做不到的。
(2)院校选择:一般而言,选择3-5个不同档次的学校比较合适;选择比努力重要,如何选择院校,如何选择专业,决定了考博成败;育明教育会根据考生情况和内部信息给学生推荐最适合的院校。
(3)导师选择:如何选择导师呢?每个导师只能带1个学生,所以,提前和导师取得联系很关键。一般而言,学生都自己联系导师,但是这样的效率太低,育明教育会根据14年辅导经验和内部信息,并结合学生研究方向和兴趣,协助考生选择导师并指导学生如何选择导师,选择哪个导师最为合适。
(4)考博重点:考博专业课都考什么呢?一般而言分3部分:一是前沿理论;二是时政热点;三是研究方法。(咨询V:kaobozixun)考研和考博存在很大区别,所以,我们建议考生一定要学会博士备考的方法,不能单纯的只看教材、看导师论文,这远远不够。还需要通过论文阅读和政策解读,了解学科的热点并学会解读。
(5)论文发表:是否一定要发表论文呢?如果是一般的论文,还是不发表为好,发表了也没有多大的帮助,如果真想要发表论文,就要发表核心论文,尤其是报考领域的核心期刊(T:136五一三23531),二作、三作也可以,否则就不要发了。根据育明教育的统计来看,2019年以来,报考985名校的考生大部分也都没有核心论文,只有个别的学生有发表,所以是否有核心论文不是决定因素,关键是写好研究计划。
(6)备考时间:考博需要复习多久呢?从近三年育明教育成功学员情况来看,有的学员研一就开始备考了,这个时间可以在育明辅导老师指导下尽量能够写出一篇优秀论文,能够发表最好;研二开始备考的也很多,但是至少也要保证6-12个月的备考时间,因为一般都要选择3-5个院校,否则很难做到充分准备
学生申请条件
申请人除符合《中央民族大学2022年博士研究生招生简章》中规定的基本报考条件外,还需具备以下条件。
一、遵守中华人民共和国宪法和法律,道德品行良好,身体和心理健康状况符合有关规定。
二、已获硕士学位者或应届硕士毕业生(最迟须于2022入学前取得硕士学位)。
三、申请人持境外获得的学历证书报考,须通过教育部留学服务中心认证,报考时须提交认证报告。
四、有两名与本学科相关的正高级职称(或相当职称)的专家推荐。
五、外语水平满足以下条件中的一项,可免于外语考试:
(一)近5五年内,大学英语六级成绩达到425分及以上(以上外语成绩有效期为5年),或者通过专业四、八级,或雅思成绩(IELTS)≥6.0,或托福成绩(TOEFL)≥80;日语:通过日语专业四级或全国大学日语六级(CJT6)或日语能力测试(JLPT)N3及以上;俄语:通过俄语专业四级或全国大学俄语六级(CRT6)或俄罗斯联邦对外俄语等级考试B1及以上。
(二)在海外获得硕士及以上学位,论文用非母语写作(学位需提供教育部留学服务中心的学位认证);
六、非外语免试考生须参加当年中央民族大学博士研究生入学考试初试外语水平考试(英语、日语、俄语),成绩以当年学校划定的外语初试合格线为准。
七、申请人须承诺学历、学位证书和考试身份的真实性,一经招生单位或认证部门查证为不实,取消申请资格、录取资格,已入学的取消学籍,且3年内不再接受申请。
第三条 招生专业及人数
2022年,我院教育学博士招生实行“申请—考核制”,具体招生导师和招生计划以学校公布为准。
第四条 申请程序
一、网上报名
(一)网上报名时间:2022年1月20日至2022年2月20日。
(二)网上报名网址http://grsjy.muc.edu.cn/(中央民族大学研究生招生平台)
(三)网上报名程序:
1.考生登录报名网站,注册用户。
2.在网上填报报考信息、上传本人近期正面免冠的电子照片和相关电子材料。
3.网上支付报名费200元。
二、提交申请材料
网上报名成功的考生务必在研究生院规定时间以前提交如下材料的电子版:
(一)个人陈述
个人陈述要使用国家通用语言文字,内容包括学习及学术研究经历、对报考专业及研究方向的认识及个人优势,字数不超过2000字。
(二)研究计划
研究计划包括申请人拟在攻读博士学位期间将要开展的研究问题、文献综述、研究内容设计、研究方法、已有的研究基础与成果及创新性等内容。
(三)其他支撑材料(均为电子版)
1.通过网上报名系统打印的《中央民族大学报考攻读博士学位研究生登记表》,须本人签名,定向考生须加盖所在单位公章;
2.有效身份证扫描件1份(正反面);
3.硕士课程成绩单(加盖研究生院管理部门或档案管理部门公章);
4.硕士毕业证、学位证书件各1份(应届毕业硕士生提交学校研究生学籍管理部门开具的在学证明或提供研究生证复印件,须入学时补交硕士毕业证、学位证书复印件并交验原件);
5.外语水平证明扫描件;
6.两名与报考专业相关的正高级专业技术职称的专家推荐信(空白表从网上下载);
7.非应届生提供硕士学位论文全文,(咨询T:136五一三23531)应届毕业硕士生提供指导教师签名的开题报告、学位论文摘要、目录和部分章节等;
8.在学术期刊上发表的学术论文、重要的获奖证书、课题结项证书以及其他可以体现申请人科研能力的材料;
9.报考定向就业的普通计划考生、在职的少数民族高层次骨干计划考生根据导师的招生意愿和自身情况自愿提供定向单位人事部门同意全脱产攻读博士学位的证明(脱产证明从网上下载)。
10.报考“少数民族高层次骨干人才计划”的博士生须提交生源省区教育行政主管部门盖章的《少数民族高层次骨干人才计划博士研究生考生登记表》一份。
(四)注意事项
1.以上材料按编号顺序合并为一个pdf文档,需加上封面、目录,在规定时间内上传至报名系统;
2.所提交材料不予退还;
3.申请人应仔细核对本人是否符合申请条件,如实、准确提供上述所列申请材料,不得弄虚作假,包括学术造假或抄袭,一经查实,将取消申请资格、录取资格及学籍等,且3年内不再接受申请。
关于课程:
第一-阶段:学术简历、研究计划等资料撰写指导
由高校老师(育明教育独家签约高校老师)指导院校、专业和导师选择,指导专家推荐信撰写以及如何联系导师,指导如何写作博士期间的研究计划和学术简历,研究成果和个人陈述的技术性处理等。这个阶段,一定要重视,尤其是研究计划,大概需要至少1个月的时间。
第二阶段:博士考试重点、范围及命题趋势讲解
讲解命题趋势与特点,掌握复习范围;讲解主要参考书目,建立知识理论体系框架并对重点知识章节和常见考点进行整合。其中,特别基础理论与模型、近一年的热点等,这是笔试每年考察的重点。
第三阶段:考博热点专题讲解
讲解如何阅读导师组论文,(公共号:考研考博圈)如何阅读报考学科最顶级学术期刊,这都是考博的重点,进而梳理本学科的热点问题,并结合前期所学理论分析热点问题,提高理论分析问题的能力。
第四阶段:部分真题讲解与演练、答题技巧讲解
对历年真题进行最深入的剖析,分析真题来源、真题难度、真题的关联性,总结各题型的解题思路、答题方法和技巧。全面提升学员的答题能力,把前面几个阶段掌握的理论知识转化为分数。指导学生如何答题。
第五阶段:全真模拟练习
就最新的理论前沿和学科热点结合现实的热点进行拔高应用性讲解。教会考生怎么破题,怎么安排结构,怎么突出创新点等答题技巧。结合最新的内部出题信息和导师信息进行高命中押题。
第六阶段:面试指导
指导学生撰写英文自我介绍、学科介绍等内容,针对往年常问的题目进行模拟练习。


考博咨询 考博择校及辅导加宋老师微信:kaobozixun

电话:13651323531

微信公共平台:考研考博圈


优秀学员视频展播

状元经验

总部地址:北京市海淀区学院路7号弘彧(YU)大厦大厦805

全国统一咨询热线 : 400-6998-626  

上班时间:早8:30-晚9:00 周六日、节假日不休

京ICP备11029026号     京公网安备 11010802008682号

Copyright © yumingedu.com 2006-2020 All Rights Reserved 技术总监:杨士田 法律顾问:杨阳